中国科学院上海高等研究院(下称“高研院”)坐落于上海市浦东新区张江科学城核心区,是一所年轻的多学科交叉的综合性科教组织。高研院主要以先进光源大科学装置的研制、建设和运行为核心,召开加速器科学、光子科学、能源科学与信息科学领域的原始创新研究和关键核心技术研发,支撑前沿科学研究,为战略新兴产业给予核心技术和集成技术解决方案,拥有上海同步辐射光源、国家蛋白质设施(上海)等国家大科学基础设施。
绿色化学工程技术研究与开展中心围绕国家战略性新兴产业开展规划和上海市“创新驱动、转型开展”战略,聚焦生态环境安全和可持续开展问题,选择“原子经济性”反应和高选择性绿色催化技术、新型功能材料制备技术、资源高效利用和清洁生产技术为主要研究方向,召开原始创新、系统集成、工程放大与产业化技术研究,实现突破性绿色化学技术的转化。
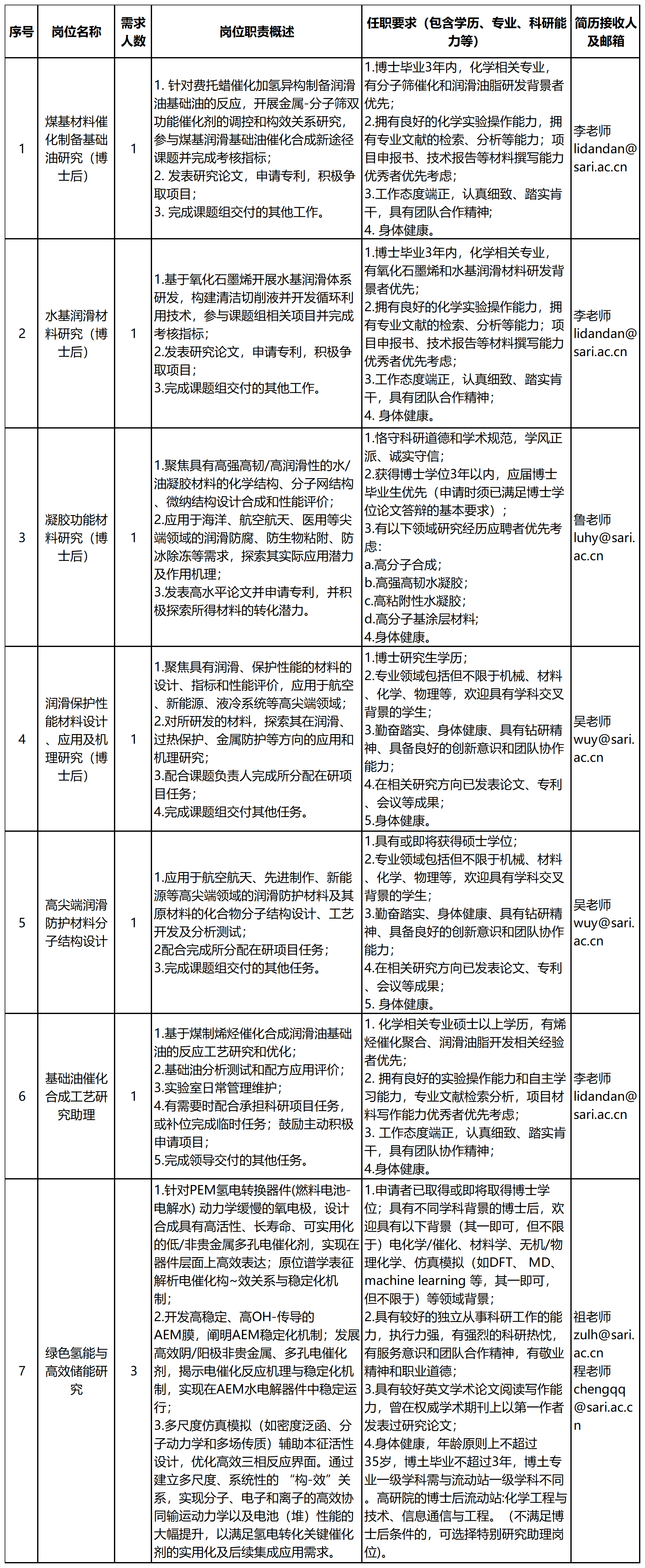
现因工作需要,招聘以下人员:
一、招聘岗位:

二、岗位待遇:
按照上海高等研究院的有关标准执行。
三、应聘说明:
有意应聘者请将个人简历发至相应岗位联系人(请在邮件主题上注明:姓名+应聘部门+应聘职位):招满即止。
网址:http://www.ccairpa.com/
通讯地址:上海浦东张江高科技园区海科路99号
邮编:201210